热点资讯│福建省人民政府关于印发福建省优化营商环境行动方案的通知
福建省人民政府关于印发福建省优化营商环境行动方案的通知
闽政〔2021〕9号
各市、县(区)人民政府,平潭综合实验区管委会,省人民政府各部门、各直属机构,各大企业,各高等院校:
现将《福建省优化营商环境行动方案》印发给你们,请认真贯彻执行。
福建省人民政府
2021年6月1日
(此件主动公开)
福建省优化营商环境行动方案
为深入贯彻落实党中央、国务院优化营商环境决策部署,全面落实《优化营商环境条例》,全力打造能办事、快办事、办成事的“便利福建”,进一步优化提升我省营商环境,制定本行动方案。
一、总体要求
以习近平新时代中国特色社会主义思想为指导,深入贯彻党的十九大和十九届二中、三中、四中、五中全会精神,认真贯彻落实习近平总书记来闽考察重要讲话精神,立足新发展阶段,贯彻新发展理念,积极服务和深度融入新发展格局,以全方位推进高质量发展超越为主题,以改革创新为动力,以信息化建设为支撑,以破解制约营商环境优化的关键瓶颈为重点,对照国家营商环境评价指标体系,对标先进,改革创新,先行先试,全力优化我省营商环境,着力培育和激发市场主体活力。至2022年,全省信息化支撑营商环境作用明显增强,重点任务清单所列各项目标任务得到全面落实,营商环境主要指标得到较大提升,全省营商环境水平位居全国先进行列,创新生态环境进一步优化,创新创造活力有效激发,法治基础不断夯实,群众和企业获得感显著提升,创新创业创造在福建更快捷、更方便、更易成功。
二、基本原则
(一)坚持问题导向、目标导向和结果导向。聚焦市场主体关切,全力解决营商环境建设中的“堵点”“痛点”“难点”问题,切实增强企业群众对营商环境的满意度。
(二)坚持市场化、法治化、便利化和国际化改革方向。对标国际国内先进水平,全面推进改革开放,深化要素市场化配置改革,破除不合理体制机制障碍;营造公开透明、公平公正的法治环境,依法保护各类市场主体合法权益;着力减环节、减时限、减成本,推动各类审批事项流程再造,提升市场主体办事创业便利度。
(三)坚持改革的系统性、整体性和协同性。强化优化营商环境改革的系统集成、整体推进,各级各部门协调联动,在重点领域和关键环节实施一批突破性、引领性改革创新举措,推动各项重点任务落到实处。
(四)坚持公平公正,一视同仁。放宽市场准入,全面实施市场准入负面清单,落实“非禁即入”。实施外商投资准入负面清单,清单之外给予内外资企业平等待遇。
(五)坚持有管有放,放管结合。把更多行政资源从事前审批转向事中事后监管,对取消、下放的审批事项及时跟进监管。推进分级分类监管,实施包容审慎监管,为企业留足发展空间。
(六)坚持“马上就办,真抓实干”。强化服务意识,树立“今天再晚也是早,明天再早也是晚”的工作理念,按时保质落实各项改革任务。在攻坚克难上狠下功夫,将商事登记制度改革、综合监管执法改革等重点改革向纵深推进,更好发挥改革牵引作用,务求实效。
三、主要任务
(一)维护公平竞争的市场秩序,保障企业群众“能办事” 实现民营企业等各类市场主体依法平等进入市场,政府采购和招标投标规范统一、平台功能不断优化,构建“双随机、一公开”、“互联网+监管”、重点监管、信用监管、协同监管、包容审慎监管相融合的新型监管机制。
1.降低准入门槛。严格执行市场准入负面清单,不得因所有制形式不同,设置或者变相设置差别化市场准入条件,营造公平竞争的市场环境。实施新修订的鼓励外商投资产业目录,制定发布我省外商投资指引。探索开展“一业一证”改革,试点“一证准营”。
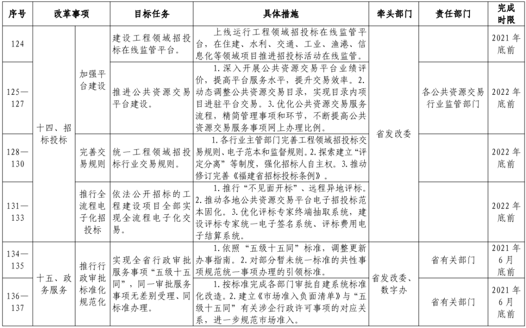
2.规范政府采购和招投标。规范统一全省集中采购目录,完善集中采购项目采购规则。统一工程领域招投标行业交易规则,规范工程建设项目招投标秩序。探索建立“评定分离”等制度,强化招标人自主权。推行全流程电子化招投标,推进招投标活动在线监管。
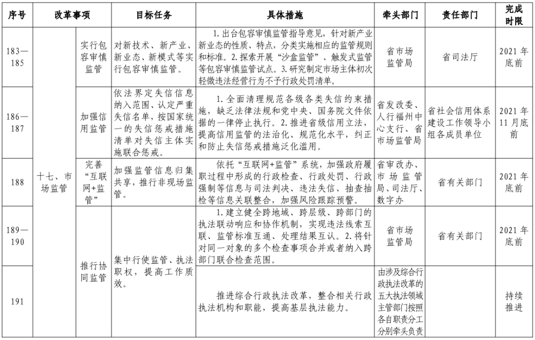
3.构建新型监管机制。推行“双随机、一公开”一体化监管、“一站式”抽查。加强直接涉及公共安全和人民群众生命健康等特殊行业、重点领域的重点监管。全面清理规范失信约束措施,提高信用监管法治化、规范化水平。加强“互联网+监管”,建立健全跨地域、跨层级、跨部门联动协同监管机制。对新技术、新产业、新业态、新模式实施包容审慎监管,研究制定市场主体初次轻微违法经营行为不予行政处罚清单。
(二)提供高效便捷的政务服务,推动企业群众“快办事” 实现政务服务线上线下全面融合,无差别受理、同标准审批。推进电子政务资源合理配置,信息化应用场景大幅拓展,政务数据协同汇聚共享,更多事项实现集成办理、“跨省通办”和“省内通办”,政务服务效能持续提升。
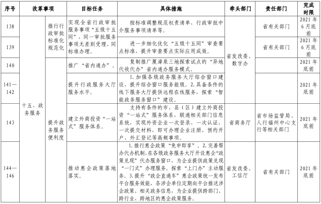
1.推进政务服务标准化便利化。实现全省行政审批服务事项“五级十五同”。完善“一件事”集成套餐服务系统,确立省级“一件事”集成套餐服务改革工作标准。推动137项高频“跨省通办”事项梳理入驻省网上办事大厅,推广“异地代收代办”省内通办模式。
2.探索政务服务新模式。探索推行“上门办”主动服务。具备条件的线下服务大厅提供远程在线服务,推进“智能政务服务窗口”建设。建立外商投资“一站式”服务体系。推行惠企政策“免申即享”,完善帮办代办机制。在人社领域推广人策匹配机器人试点成果和“三张清单”“十二个步骤”政策落实工作机制。
3.实现“一网好办”。推进共享云表单系统建设,加快建设政务服务自助终端通办平台、政务服务APP开放式应用平台,推广部署便民服务自助站点。推动部分高频事项试点远程身份核验。建设老年人办事服务平台、政务服务应用管理中心。推进统一业务协同平台建设,建立全省统一电子签名体系,将省级政府部门核发的新增材料、新归集电子证照,纳入“免于提交”范围。
4.优化电子政务资源配置应用。集成优化政务网站和政务网络,实行统一管理。推动政务数据协同汇聚,建立政务数据汇聚保障机制和基础数据更新联动机制,实现政务数据“应汇尽汇”。将“八闽健康码”升级为“福建码”,整合民生资源,构建高频场景应用。围绕社会服务、文化旅游、健康医疗、民生服务等重点领域,拓展“互联网+”应用。
(三)营造安商重商的良好氛围,助力企业群众“办成事” 持续改善普惠创新环境,不断增强“三创”载体功能,提升创新创业创造活跃度;进一步拓展小微企业融资渠道,降低政府性融资担保费率;让高端人才引得来、留得住、用得上,市场主体权益得到有效保护。
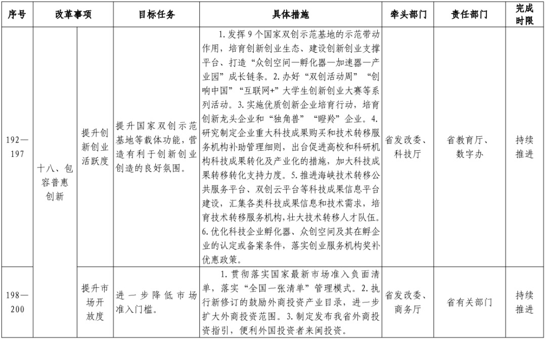
1.提升创新创业创造活跃度。实施优质创新企业培育行动,培育创新龙头企业和“独角兽”“瞪羚”企业。推动高校和科研机构科技成果转化及产业化,优化科技企业孵化器、众创空间及其在孵企业的认定或备案条件,落实创业服务机构奖补优惠政策。实施产业自主知识产权竞争力提升领航计划,不断提升创造能力。
2.加大小微企业金融支持力度。拓展小微企业线上融资渠道,提升“信易贷”“金服云”“产融云”“银税互动”等平台服务功能,推动银行业机构开发推广适合小微企业的信贷产品,探索开展房产抵押贷款自评估。做好纾困政策实施和接续,开展小微企业应急贷款试点。将政府性融资担保对小微企业和“三农”主体业务的平均年化担保费率,纳入各地金融监管部门金融风险防控指标考核内容。
3.加强人力资源要素保障。强化用工保障,引导企业开展“共享用工”,推动灵活就业,开展部分职称系列社会化评审。实施招才引智计划,完善省级高层次人才认定和支持政策,加强产业领军团队、产学研联合创新团队、特级后备人才、青年拔尖人才等人才的培养和遴选,实施海外优秀青年来闽学术交流计划。
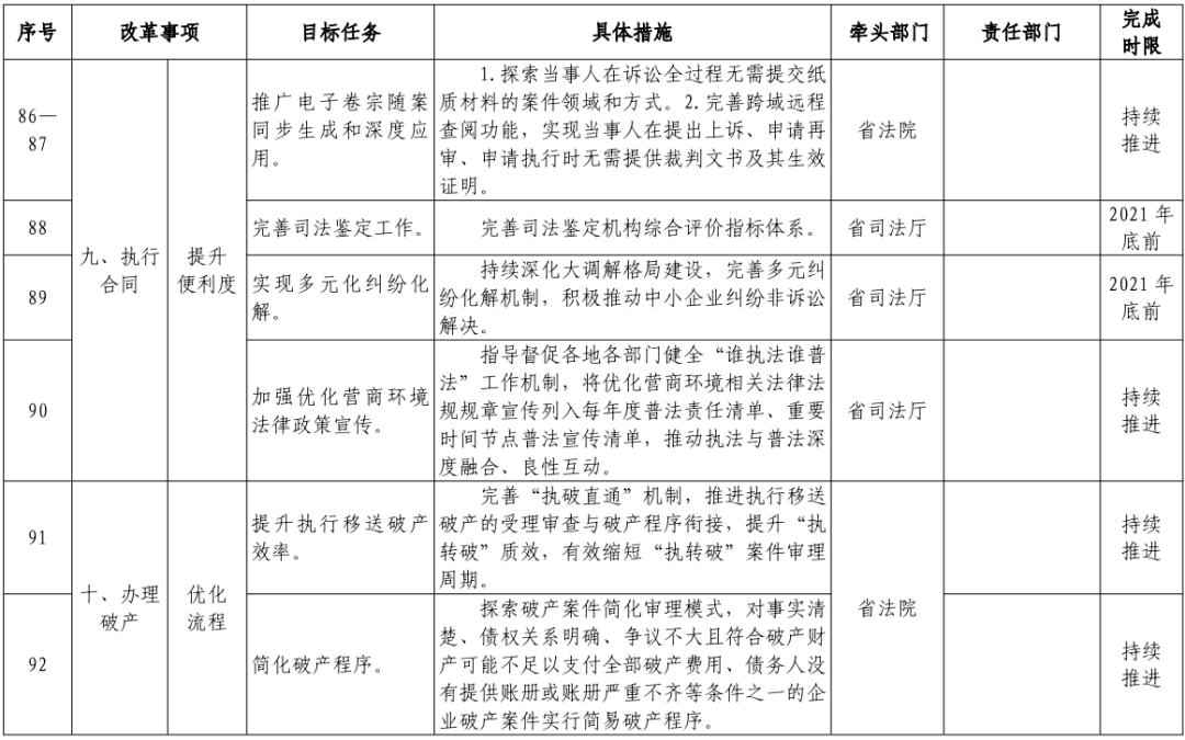
4.强化权益保护。健全侵权惩罚性赔偿制度,加强知识产权保护。开展民事诉讼程序繁简分流改革试点,推广电子卷宗随案同步生成和深度应用。完善“执破直通”和“府院联动”机制,探索实施简易破产程序。扩大企业简易注销适用范围,压缩公告时间,探索建立企业简易注销容错机制。开展投资者保护专项行动,加大中小投资者权益保护力度。
四、保障措施
(一)强化组织实施。成立优化营商环境工作推进小组,由省政府主要领导担任组长;下设专项小组,各领域分管省领导担任小组组长,定期召开小组成员会议,协调解决相关具体问题,加快推进营商环境建设。制定营商环境重点任务清单和问题清单,滚动管理,督促落实。各地各部门要根据本行动方案,分解目标任务,落实工作责任,加强协作配合,按照任务清单的具体举措和完成时限,不折不扣地完成各项目标任务。
(二)深化改革创新。对标国际国内一流营商环境,借鉴学习先进经验做法,加强全省统筹,分类选取高频事项在部分地市试点开展,成熟后向全省推广。
(三)抓好监测督导。规范营商环境评估方式,创新监测督导机制,从企业群众获得感出发,对标标杆城市、标杆指标,着眼各项政策落实情况,加强营商环境日常监测与督导。
(四)加强法制保障。全面落实《优化营商环境条例》,修改废止不符合《优化营商环境条例》的规章和规范性文件,加快推动制定《福建省优化营商环境条例》。
(五)推进宣传培训。总结各地各部门优化营商环境好经验好做法,及时复制推广,强化示范引领。强化营商环境培训,提升政务服务能力和水平。加强营商环境改革成果宣传,营造全社会共同参与营商环境建设的良好氛围。 附件:福建省优化营商环境改革重点任务清单
附件
福建省优化营商环境改革重点任务清单

























___________________________________________________________________________________________________
《福建省优化营商环境行动方案》解读材料
一、出台意义
省委和省政府深入贯彻落实党中央、国务院关于优化营商环境的决策部署,紧扣“市场化、法治化、便利化、国际化”要求,聚焦市场主体关切,研究出台了《福建省优化营商环境行动方案》。《行动方案》采用方案+清单的方式,包括总体要求、基本原则、主要任务和保障措施四个方面,明确2021-2022年我省优化营商环境的任务目标和努力方向。主要任务以清单的方式展现,对照国家营商环境评价指标体系,围绕推动企业群众“能办事”“快办事”“办成事”三个方面,着眼18个重点领域,详列211条重点改革措施,明确目标任务、具体措施、责任单位和完成时限。《行动方案》的出台对进一步提升优化我省营商环境具有重要意义。
二、基本特点
(一)突出对标先进。对标先进省市,充分借鉴好经验好做法,分析查找差距,结合我省实际,提出具体提升措施。
(二)突出问题导向。认真梳理营商环境建设中存在的堵点难点问题,针对性提出政策措施。
(三)突出信息化支撑。把新时代数字福建建设作为基础性先导性工程,作为打造优质营商环境的重要抓手,强化营商环境建设的信息化支撑。
(四)突出改革创新。科学开展改革试点,对标国际国内一流营商环境,对一些先进经验做法,科学分类,选取高频事项在部分地市试点开展,成熟后向全省推广。注重把一些正在开展的改革向纵深推进,更好发挥改革牵引作用。
三、主要内容
《行动方案》包括总体要求、基本原则、主要任务和保障措施四个方面。其中,主要任务围绕打造能办事、快办事、办成事的“便利福建”,提出三方面内容:
(一)维护公平竞争的市场秩序,保障企业群众“能办事”
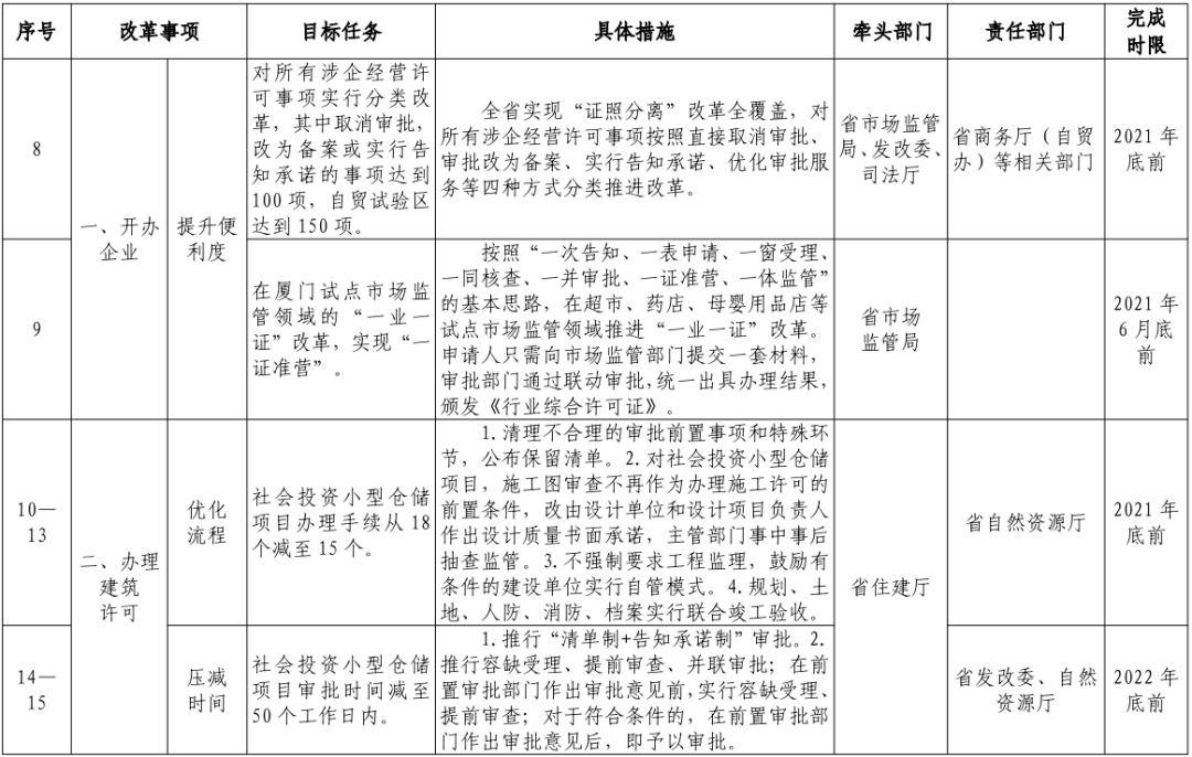
1.针对破解市场准入多头审批问题,提出:实现全省“证照分离”改革全覆盖,其中取消审批、改为备案或实行告知承诺的事项达到100项,自贸试验区达到150项。厦门市在超市、药店、母婴用品店等行业试点市场监管领域的“一业一证”改革。
2.针对规范政府采购和招标投标,提出:规范统一全省集中采购目录,完善集中采购项目采购规则。上线运行工程领域招投标在线监管平台,在住建、水利、交通、工业、渔港、信息化等领域,推进招投标活动在线监管。统一工程领域招投标行业交易规则,探索建立“评定分离”等制度。
3.针对支持新技术、新产业、新业态、新模式,提出:探索开展“沙盒监管”、触发式监管等包容审慎监管试点。研究制定市场主体初次轻微违法经营行为不予行政处罚清单。
(二)提供高效便捷的政务服务,推动企业群众“快办事”
1.针对规范政务服务标准,提出:实现全省行政审批服务事项“五级十五同”,同一审批服务事项无差别受理、同标准办理。完善“一件事”集成套餐服务,确立省级“一件事”集成套餐服务改革工作标准。
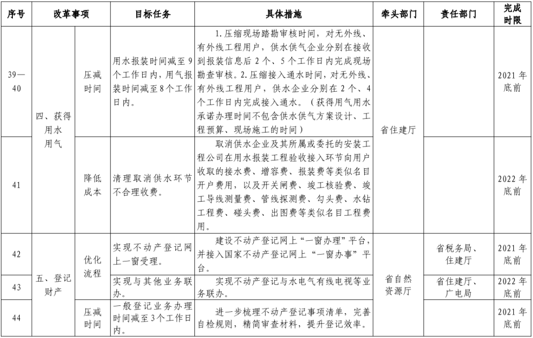
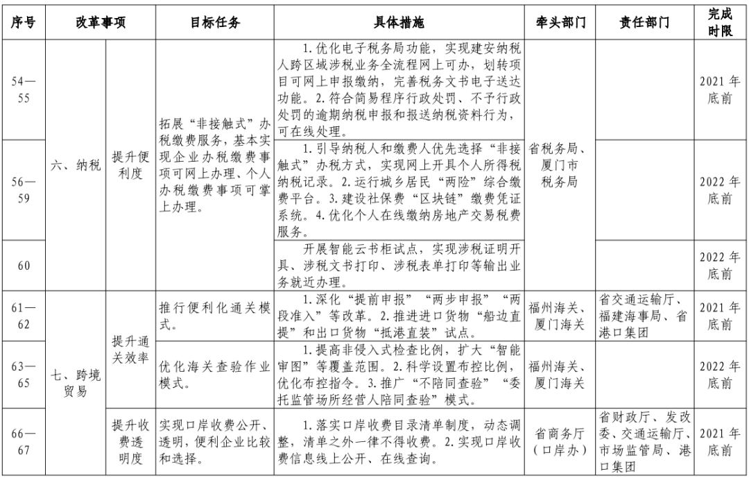
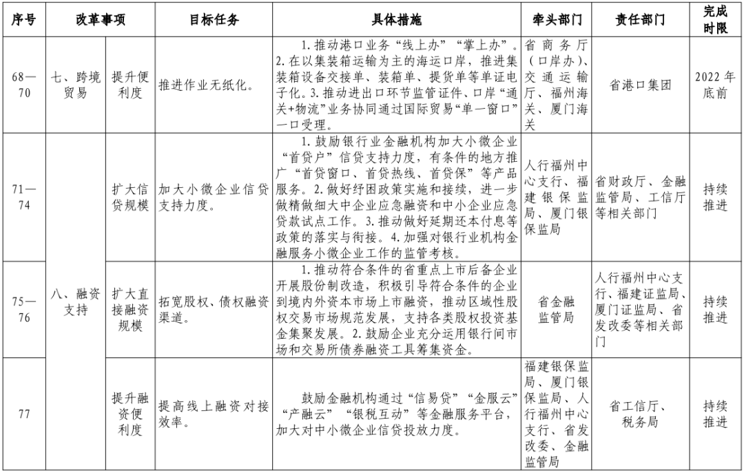
2.针对再造办事流程,提出:对社会投资小型仓储项目,施工图审查不再作为办理施工许可的前置条件,推行“清单制+告知承诺制”审批,推行容缺受理、提前审查、并联审批。实现用地、规划、施工、验收、不动产登记等环节测绘成果共享互认。精简纳税申报流程,实现主税、附加税(费)合并申报和10个财产行为税一体化申报。建设不动产登记网上“一窗办理”平台。推广“不陪同查验”“委托监管场所经营人陪同查验”海关查验作业模式。
3.针对压减办事时间,提出:依托“闽政通”APP,实行网上自助刻章,由公章制作服务单位向公安部门备案。推行网上申领发票和税控设备,推行电子发票,实行新办纳税人“套餐式”服务。推行“首票服务制”,升级增值税发票开票软件功能,实现纳税人网上解锁税控开票设备。建立智慧破产审理系统,实现破产案件全流程线上办理。
4.针对提升办事便利度,提出:推动137项高频“跨省通办”事项梳理和入驻省网上办事大厅。将“一趟不用跑”事项比例提高至70%以上。将“八闽健康码”升级为“福建码”,整合民生服务资源,构建高频场景应用。建立外商投资“一站式”服务体系。建立工程项目审批可信电子文件库。建设全省异地通办服务系统,建设智能引导系统、老年人办事服务平台。优化“网上国网”福建端功能,提供用电报装、查询、缴费等“一网通办”服务。
(三)营造安商重商的良好氛围,助力企业群众“办成事”
1.针对提升创新创造活跃度,提出:实施优质创新企业培育行动,培育创新龙头企业和“独角兽”“瞪羚”企业。制定企业重大科技成果购买和技术转移服务机构补助、促进高校和科研机构科技成果转化及产业化等政策措施。
2.针对加强小微企业融资支持,提出:拓展小微企业线上融资渠道,提升“信易贷”“金服云”“产融云”“银税互动”等平台服务功能。将政府性融资担保对小微企业和‘三农’主体业务的平均年化担保费率纳入各地金融监管部门金融风险防控指标考核内容。2021年末政府性融资担保机构融资担保放大倍数达到3倍,2022年末达到3.5倍。
3.针对满足企业用工需求,提出:强化用工保障,引导企业开展“共享用工”,推动灵活就业。完善台湾地区医师、导游等9类职业资格直接采认工作,直接开展相应业务,享受对应职业资格同等待遇。对专业性强、社会通用范围广、标准化程度高的职称系列,开展社会化评审。
4.针对加强市场主体权益保护,提出:实施产业自主知识产权竞争力提升领航计划。建立知识产权保护中心,升级建设全省知识产权保护智慧案管平台及大数据中心。开展民事诉讼程序繁简分流改革试点。简易破产案件平均审理周期控制在180天内。
四、组织保障
成立优化营商环境工作推进小组,由省政府主要领导担任组长,下设6个专项小组,各领域分管副省长担任组长。定期召开成员会议,协调营商环境建设中遇到的困难问题,部署下阶段工作。
来源:中国福建

